Orcs were a type of argumentative brown-green skinned humanoid in the world of Titan.[1]
Description[]
They were shorter than humans but taller than goblins. Most orcs disliked sunlight and preferred to dwell in dark places, which often tended to be filthy.[1]
We know that these foul creatures have green blood from accounts of them in Firetop Mountain.
Orcs normally dressed in armour for battle, and carried weapons such as flails, swords, whips, spears and morningstars into combat, often led by great orcs.[1]
They were often sadistic creatures who practiced torture and slavery, and who consumed other sentient creatures at times, as in the infamous elf-intestines in gnome-blood sauce recipe.[1] Other dishes included curried bat surprise and rat-gizzard soup.[1]
An orc shaman presiding over a funeral.
Orcs were vulnerable to mutation, with orcs with such abilities as stretchy limbs, telepathy, or flight occurring now and again.[1]
Shamanism[]
As they venerated the usual pantheon of Dark Gods and demons, orcs required shamans to fulfil the role of the clergy. Orcish shamans performed all the expected rituals and sacrifices, generally dressing in little more than a loincloth and large amounts of paint and blood, and carried skulls and bones at all times. However, an orc shaman would mean little to the rest of the tribe outside of rousing pre-battle spells or sacrifices, and for always making victory celebrations even more enjoyable with gratuitous blood-letting or some even more ghastly act thought up on the spur of the moment.
Origins and Distribution[]
Creation and Early Years[]
The orc was the second creation of Hashak, after he decided that trolls were too stupid and crude for his taste, and desired more refined pets.
Their name came from the sound that these primitive beings made most: "Urk"; which has since altered to become the more familiar "Orc". They were also created from a piece of the Clay of Life, stolen from the other gods.
When Hashak was discovered playing with these early orcs by Throff, he was ordered to destroy them, but convinced the goddess to leave him alone to say goodbye for a few minutes. He then craftily mixed normal soil with part of the magical clay used to make the orcs so that he could save a few. Hashak then hid them in as many different places on Titan as he could, hoping that at least some would survive.
An orc devouring a tasty rat.
Hashak was seen hiding the orcs by some of the Dark Lords of Chaos who proceeded to visit each orc enclave and breathe their Evil over it. Ever since, the orcs had been bound in the service of the Dark Gods, and also cursed with the touch of Chaos, so that mutations were common amongst their offspring.
Orcs in Modern Times[]
An orc hero in the Trolltooth Wars.
The Orcs since spread to all corners of Titan, from the frozen wastes beyond the Icefinger Mountains to the desolate islands of the Southern Seas. They were easily the most numerous of the major Evil races in Titan, encountered with depressing regularity.
Orc Breeds[]
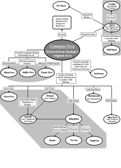
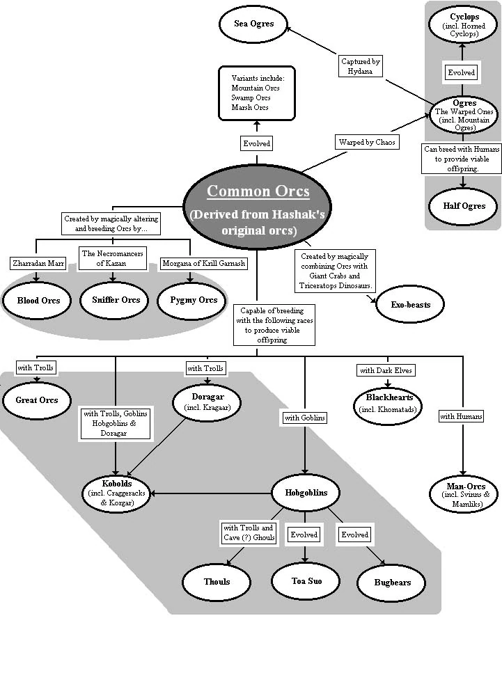
A depiction of the interrelationships and evolution of the race of the Orcs
There are numerous different types of Orc, ranging from the ferocious soldiers employed by Zharradan Marr to the sensitive trackers used by their larger cousins as servants!
Races and variants[]
- Common Orc
- Variants
- Forest Orc
- Marsh Orc
- Swamp Orc
- Mountain Orc
- Scavenger Orc
- Sea Orc
- Magically altered and bred
- Warped by Chaos
- Ogres and descendent races
- Mutant Orc
- Chaotic Orc
- Resultant half-breeds
- Other potential descendent races
- Variants
Further Information in Canon[]
More information can be found at:Source[2]
Titan - The Fighting Fantasy World'(Small) (pg10-11, pg18, pg39, pg44*, pg52, pg54*, pg55, pg58, pg59-61 (pg60*), pg64, pg65, pg66*, pg67, pg74-75, pg77, pg78-79, pg80, pg81*, pg82, pg83, pg84, pg91, pg98, pg100*-101, pg104-105, pg106, pg110, pg111*-113, pg114, pg125, pg126, pg131, pg133, pg148*, pg150, pg161, pg162, pg164-175 (pg167*, pg170*, pg174*), pg175-177, pg183, pg184, pg187, pg189, pg190, pg195, pg213-214, pg217, pg218, pg221-223 (pg222*), pg223, pg235-237, pg238-240, pg243, pg271, pg274, pg276, pg282, pg285, pg290, pg293, pg296, pg300) |
See Also[]
Appendix[]
Gallery[]
Appearances[]
Adventures
- Armies of Death
- Assassins of Allansia (book)
- Beneath Nightmare Castle
- Caverns of the Snow Witch (book)
- Chasms of Malice
- Citadel of Chaos (AFF)
- Crypt of the Sorcerer
- Dead of Night
- Deathtrap Dungeon (book)
- Deathtrap Dungeon (d20)
- Eye of the Dragon (book)
- Kharé - Cityport of Traps (book)
- Knights of Doom
- Return to Firetop Mountain
- Secrets of Salamonis
- Slaves of the Abyss
- Stealer of Souls
- The Citadel of Chaos (book)
- The Forest of Doom (book)
- The Keep of the Lich-Lord (book)
- The Warlock of Firetop Mountain (AFF)
- The Warlock of Firetop Mountain (book)
- The Warlock's Way
- The Warrior's Way
- Trial of Champions (book)
Magazines
- The Warlock Returns Issue 3 (mentioned)
Sourcebooks
Video Games
References[]
- ↑ 1.0 1.1 1.2 1.3 1.4 1.5 Out of the Pit - p.90-91 (stats and illustrated)
- ↑ Complete list of references catalogued by FF Titan Bestiary
| Orcs |
|---|
| Sub-Types
Blood Orc • Chaotic Orc • Common Orc • Forest Orc • Marsh Orc • Mountain Orc • Mutant Orc • Ogre • Pygmy Orc • Scavenger Orc • Sea Orc • Sniffer Orc • Uglukk Orc Related Species Blackheart • Bugbear • Craggerack • Doragar • Exo-beast • Great Orc • Half-Orc • Hobgoblin • Khomatad • Kobold • Korgar • Kragaar • Mamlik • Man-Orc • Svinn • Thoul • Toa-Suo • Troll-Orc |








































