Trolls were a race of large and ugly humanoids, related to ogres, orcs and goblins.[1]
Origins and Distribution[]
Creation and Early Years[]
They were the first of these Orcoid races, created by Hashak from a stolen piece of the Clay of Life. They were hidden in the dark places of Titan by Hashak when he became embarrassed at having created such stupid and crude beings. Like the orcs and goblins, they too were found and corrupted by the Dark Gods, and with many of them becoming mutants, all irrevocably bound to the service of Evil.
Trolls in Modern Times[]
Trolls were found throughout Titan, but were thoroughly cruel beings wherever found. They could even be found in civilised surroundings, such as Port Blacksand, or in a more savage form such as the tribes of the Moonstone Hills. By comparison with other trolls, those of Port Blacksand might be considered far more intelligent and better trained, and were used as the shock-troops of the city militia by Lord Varek Azzur.[2] [3]
Variations[]
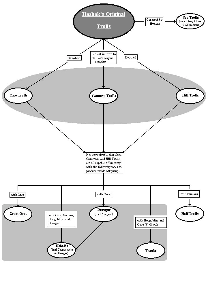
A depiction of the interrelationships and evolution of the race of the Trolls
There are a number of different types:
The hill and sea trolls were far more developed than the other kinds, though why this is the case remains unknown - certainly hill trolls had a long history of being far more organised and magically capable than the other land kinds, and sea trolls (or Deep Ones[4]) were capable of building entire palaces for their rulers.
Further Information in Canon[]
More information can be found at:Source[5]
The Fighting Fantasy 10th Anniversary Yearbook
(pg76, pg78, pg97, pg126, pg137, pg178, pg179, pg210, pg212-213)
Out of the Pit
(Large) (pg11, pg39, pg47, pg56, pg61, pg62*, pg90-91, pg115-116)
Allansia
(pg3, pg6, pg21, pg50, pg68-71, pg77-79, pg83, pg90, pg115, pg129, pg193-194, pg264*, pg265#-69, pg271, pg273, pg275, pg280, pg287)
Blacksand!
(pg118, pg121, pg132, pg141, pg143, pg144, pg165, pg166, pg203, pg211, pg212, pg243, pg246, pg247, pg248*, pg249#, pg250, pg251, pg252, pg253, pg254
*, pg255, pg256, pg257#, pg258, pg263, pg292*, pg293, pg295)
The Warlock's Way
(para48, para72, para103, para143, para212, para248, para277, para316#, para345#, para371, para411)
The Warrior's Way
(para13, para48, para143, para212, para228#, para248, para339, para345, para371, para385, para459)
Dungeoneer
(pg33, pg45, pg120, pg129, pg139, pg164, pg195, pg232, pg252-253#, pg254*, pg255-257, pg313#, pg381, pg390-391)
Fighting Fantasy - The Introductory Role-playing Game
(pg62#)
The Warlock of Firetop Mountain
(para51, para161#, para331#, para348*)
The Forest of Doom
(pg20, pg21, pg23)
City of Thieves
(para11, para56, para73#, para110, para150, para156, para219, para230, para270#, para290, para307*, para335, para367, para393)
Deathtrap Dungeon
(para69, para99, para125, para139#, para201, para211#, para266, para297, para328, para360)
Island of the Lizard King
(para1)
Demons of the Deep
(paraBackground pg20-21, para55, para63, para100, para140, para189, para207, para228, para238, para277, para306, para315)
Masks of Mayhem
(para305, para309)
Creature of Havoc
(para94)
Crypt of the Sorcerer
(para35, para90, para104, para119, para266)
Phantoms of Fear
(para9, para60, para193#, para281*, para385#)
Chasms of Malice
(para5, para23#, para36#, para84, para90, para123, para157#, para210*, para216, para256#, para268, para280, pa
ra337, para353, para371)
Battleblade Warrior
(para144, para184, para263)
Slaves of the Abyss
(para6#, para17, para60, para122, para147, para180, para207, para233, para248, para269#, para282, para345#)
Stealer of Souls
(para4#, para74, para130, para194, para226, para243, para260)
Daggers of Darkness
(para8#, para12, para23, para79, para106, para138#, para167, para263, para274#, para325, para350#, para368, para386)
Armies of Death
(para13, para91, para106, para118, para178, para216, para316, para351, para356, para369, para394)
Master of Chaos
(para64)
Moonrunner
(para18, para47, para128, para215, para232, para275, para280, para332, para382#)
Deathmoor
(para176, para275)
Knights of Doom
(para48#, para159, para355)
Bloodbones
(para258, para303)
Stormslayer
(para98)
The Trolltooth Wars
(paraMapg, pg11, pg17, pg32, pg51-52, pg91, pg103, pg107-108, pg181, pg203, pg223-224, pg230, pg234, pg256, pg289, pg292)
Demonstealer
(pg15)
Shadowmaster
(pg14, pg17, pg20, pg33, pg54, pg63-66, pg70, pg72, pg82, pg104-105, pg107*, pg108-109, pg125-127, pg168-169, pg174, pg176, pg179-183, pg186, pg194-195, pg201-202, pg221, pg236)
The Riddling Reaver
(pg20)
The Crown of Kings
(para329)
The Shamutanti Hills
(para23, para99#*, para177, para317#, para363, para386#, para432)
Titan - The Fighting Fantasy World'(Large) (pg14, pg17, pg24, pg30, pg32, pg40, pg41, pg52, pg60, pg64, pg66-pg67, pg70, pg74, pg75, pg79, pg79, pg80, pg84*, pg85, pg97, pg99, pg102, pg103, pg105, pg107)
Titan - The Fighting Fantasy World''(Small) (pg18, pg25, pg39, pg55, pg58, pg78, pg80, pg81, pg82, pg106, pg125, pg136, pg142-143, pg150, pg161, pg162, pg165-166, pg172, pg174, pg177, pg187, pg187-189, pg192, pg223, pg229, pg2
35, pg238, pg243, pg249)
Warlock Issue 1
(pg4*, pg7, pg25 (51), pg38 (150*), pg49 (267#))
Warlock Issue 2
(pg5#, pg17 (353#))
Warlock Issue 4
(pg26 (4))
Notes[]
# - denotes a reference with statistics
* - denotes a picture
See Also[]
Appendix[]
Gallery[]
References[]
- ↑ The Fighting Fantasy 10th Anniversary Yearbook - p.76, p.78, p.97, p.126, p.137, pp.178-179, p.210, p.212-213; Out of the Pit - p.11/??, p.39/??, p.47/??, p.56/??, pp.61-62/?? (illustrated), pp.90-91/??, pp.115-116/??; Allansia - p.3, p.6, p.21, p.50, p.68-71, p.77-79, p.83, p.90, p.115, p.129, p.193-194, p.264 (illustrated), p.265 (stats), p.266-269, p.271, p.273, p.275, p.280, p.287; Blacksand! - p.118, p.121, p.132, p.141, p.143, p.144, pp.165-166, p.203, pp.211-212, p.243, pp.246-247, p.248 (illustrated), p.249 (stats), pp.250-253, p.254 (illustrated), pp.255-256, p.257 (stats), p.258, p.263, p.292 (illustrated), p.293, p.295; The Warlock's Way - 48, 72, 103, 143, 212, 248, 277, 316 (stats), 345 (stats), 371, 411; The Warrior's Way - 13, 48, 143, 212, 228 (stats), 248, 339, 345, 371, 385, 459; Dungeoneer - p.33, p.45, p.120, p.129, p.139, p.164, p.195, p.232, p.252-253 (stats), p.254 (illustrated), p.255-257, p.313 (stats), p.381, p.390-391; Fighting Fantasy - The Introductory Role-playing Game - p.62 (stats); The Warlock of Firetop Mountain - 51, 161 (stats), 331 (stats), 348 (illustrated); The Forest of Doom - pp.20-21, p.23; Deathtrap Dungeon - 69, 99, 125, 139 (stats), 201, 211 (stats), 266, 297, 328, 360; Island of the Lizard King - 1; Masks of Mayhem - 305, 309; Creature of Havoc - 94; Crypt of the Sorcerer - 35, 90, 104, 119, 266; Phantoms of Fear - 9, 60, 193 (stats), 281 (illustrated), 385 (stats); Chasms of Malice - 5, 23 (stats), 36 (stats), 84, 90, 123, 157 (stats), 210 (illustrated), 216, 256 (stats), 268, 280, 337, 353, 371; Battleblade Warrior - 144, 184, 263; Slaves of the Abyss - 6 (stats), 17, 60, 122, 147, 180, 207, 233, 248, 269 (stats), 282, 345 (stats); Stealer of Souls - 4 (stats), 74, 130, 194, 226, 243, 260; Daggers of Darkness - 8 (stats), 12, 23, 79, 106, 138 (stats), 167, 263, 274 (stats), 325, 350 (stats), 368, 386; Armies of Death - 13, 91, 106, 118, 178, 216, 316, 351, 356, 369, 394; Master of Chaos - 64; Moonrunner - 18, 47, 128, 215, 232, 275, 280, 332, 382 (stats); Deathmoor - 176, 275; Knights of Doom - 48 (stats), 159, 355; Bloodbones - 258, 303; Stormslayer - 98; The Trolltooth Wars - Map, p.11, p.17, p.32, p.51-52, p.91, p.103, p.107-108, p.181, p.203, p.223-224, p.230, p.234, p.256, p.289, p.292; Demonstealer - p.15;Shadowmaster - p.14, p.17, p.20, p.33, p.54, p.63-66, p.70, p.72, p.82, p.104-105, p.107 (illustrated), p.108-109, p.125-127, p.168-169, p.174, p.176, p.179-183, p.186, p.194-195, p.201-202, p.221, p.236; The Riddling Reaver - p.20; The Crown of Kings - 329; The Shamutanti Hills - 23, 99 (stats & illustrated), 177, 317 (stats), 363, 386 (stats), 432; Titan - The Fighting Fantasy World - p.14, p.17, p.24, p.30, p.32, p.40, p.41, p.52, p.60, p.64, p.66-p.67, p.70, p.74, p.75, p.79, p.79, p.80, p.84 (illustrated), p.85, p.97, p.99, p.102, p.103, p.105, p.107; Titan - The Fighting Fantasy World - p.18, p.25, p.39, p.55, p.58, p.78, p.80, p.81, p.82, p.106, p.125, p.136, p.142-143, p.150, p.161, p.162, p.165-166, p.172, p.174, p.177, p.187, p.187-189, p.192, p.223, p.229, p.235, p.238, p.243, p.249; Warlock Issue 1 - p.4 (illustrated), p.7, p.25 (51), p.38 (150 (illustrated)), p.49 (267 (stats)); Warlock Issue 2 - p.5 (stats), p.17 (353 (stats)); Warlock Issue 4 - p.26 (4)
- ↑ City of Thieves - 11, 56, 73 (stats), 110, 150, 156, 219, 230, 270 (stats), 290, 307 (illustrated), 335, 367, 393
- ↑ The Gates of Death - 154, 199 (stats)
- ↑ Demons of the Deep - p.20-21, 55, 63, 100, 140, 189, 207, 228, 238, 277, 306, 315
- ↑ Complete list of references catalogued by FF Titan Bestiary

